Go to Post Our team has one goal: be ourselves. - PayneTrain [more]
Home
Go Back   Chief Delphi > Technical > Programming
CD-Media   CD-Spy  
portal register members calendar search Today's Posts Mark Forums Read FAQ rules

 
 
 
Thread Tools Rate Thread Display Modes
Prev Previous Post   Next Post Next
  #1   Spotlight this post!  
Unread 08-02-2012, 02:53
Luiz12 Luiz12 is offline
Registered User
FRC #4210
 
Join Date: Jan 2012
Location: South Gate
Posts: 45
Luiz12 is an unknown quantity at this point
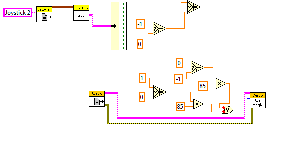
Servo back and forth

Basically what I want my servo to do is start from 0 degree position, and when I press button one, I want it to travel the full 180 degrees but when I let go of the button I want it to return to its original position, here's so code I wrote down, I am an extremely rookie player so I barely have any knowledge on what to do but I gave it try. I'm currently using the HS-322HD servo.
 


Thread Tools
Display Modes Rate This Thread
Rate This Thread:

Posting Rules
You may not post new threads
You may not post replies
You may not post attachments
You may not edit your posts

vB code is On
Smilies are On
[IMG] code is On
HTML code is Off
Forum Jump


All times are GMT -5. The time now is 20:19.

The Chief Delphi Forums are sponsored by Innovation First International, Inc.


Powered by vBulletin® Version 3.6.4
Copyright ©2000 - 2017, Jelsoft Enterprises Ltd.
Copyright © Chief Delphi